SOLIHIYA
A Parametric Pavilion Configurator
Project Description
Solihiya is a parametric pavilion configurator based on the Philippine sunburst weaving pattern of the same name. The configurator aims to give users feedback on the implications of different parametric configurations to the pavilion-like height, openings, and solar parameters. This also gives users insight into different shadow patterns and behaviors depending on vectors got from solar angles and times of the day. A color gradient is applied to the mesh edges of the pavilion corresponding to the distance from the sun.

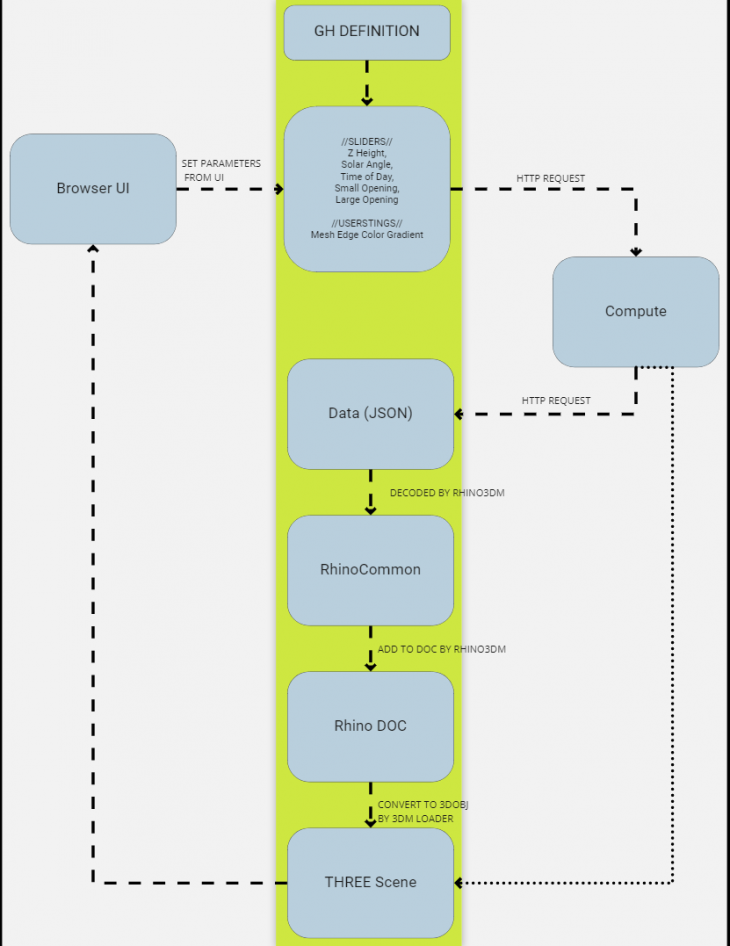
Webapp flow structure
Instructions
Play around with the configuration of the pavilion as desired.
Each modification will reflect different analytical metrics on the analytics tab.
Analytics would help you improve design decisions of the desired configuration.
You can download the 3d file with the ‘Download’ button in the browser UI
Parameters:
Format: (ParamName) – (Name),(Description); (DomainValueMin, DomainValueMax)
zHeight – Moves the height of the Pavillion; (0,250)
solAngle – solar angle, Move the altitude angle of the sun; (1,179)
toD – time of day, Moves the sun along the curve path; (1,9)
smlOpening – Small opening, Modifies the size of the small opening of the pavilion; (0,45)
lrgOpening – Large opening, Modifies the size of the large opening of the pavilion; (0,45)
Add Trees – Change visibility of the trees; (boolean)
Trees Count – Change the number of trees; (1,250)
Trees Scattering – A seed value to randomize the placement of trees; (1,50)
Trees Scale – Changes the size of the trees; (0.10,3.00)
Add People – Change visibility of people; (boolean)
Population – Changes the number of people; (1,50)
People Location – A seed value to randomize the placement of people; (1,50)
Show Annotations – Change the visibility of the annotations; (boolean)
Show Shadow Analysis – Shows the shadows cast on the plane as curves; (boolean)
ANALYTICS:
Mesh Area = Shows the total surface area covered by the pavilion
Plot Area = Shows the total area of the concrete plot under the pavilion as a grey area
Land Area = Shows the total Land Area of the mini planet
Land Diameter = Shows the Diameter of the planet
Shadow Area = Calculates the area of the shadow cast. You must run Shadow Analysis first to calculate

Input and Output Parameters of the script
Links
link to the Web app here
link to the GitHub repo here

Credits
Project by: Neil John J Bersabe
Faculty: David Andres Leon
Faculty Assistant: Hesham Shawqy
BIM & Smart Construction
Cloud-Based Data Management
Master in Advanced Computation for Architecture and Design
2022
