Abstract
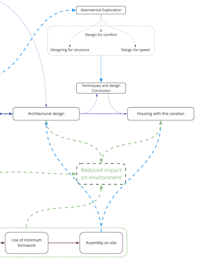
Printing masonry is a research in progress about discretizing compressive structures into printable forms by analyzing the forces acting upon the object. The following cosmogramme explains the process in a flowchart diagram
Framework

Research

Strategy

Design solution

Complete cosmogramme

CREDITS
Printing Masonry – Advanced manufacturing thesis studio // Cosmogramme workshop is a project of IAAC, Institute for Advanced Architecture of Catalonia developed in the Master in Advanced Architecture 2021/22 by Students: Aniket Sonawane
Faculty –Mireia Luzarraga