
This Project Proposes an integrated Translator between physical to digital models to support The Creative Practices of Physical model making in the architectural practice

The architecture’s firm responsibilities can be divided into two main categories: The creative – where the architects create their business value and unique brand. And the technical – where they fulfill their obligations to stakeholders other than the client, such as external advisors, etc.

An overview examination reveals that the amount of time spent on design processes is significantly smaller than the time spent on supportive processes.

Evidently, Architects spend the majority of their time resources on providing services that do not correspond to their core value.

Due to the different workflows and platforms used for the creative and the technical deliverables, a vast amount of time is spent on the Translation between the various design tools. This causes many quality design tools to be deprecated, not because of lack of value but due to the translation cost to more technical-oriented platforms. The dept to external stakeholders reduces the value architects deliver to the project.

Looking at the architect’s work habits, We know the quality of their design is a significant and internal motivation. We can see that by unique phenomena such as architectural competitions, where the execution or even compensation is inherently not guaranteed, Or the abundance of overtime architects are willing to work compared to the standard working week.

By introducing a unified system that automates the digital reconstruction and the physical fabrication, The designer could fluently transition between intuitive craft and the precision of CAD/BIM platforms with a minimal time overhead. The switch between traditional design tools in a Digital environment can be easy, fast, and without additional labor.

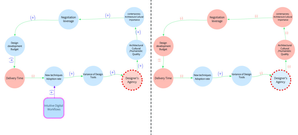
Mapping a map extending from the designer’s Agency, can point at a deep connection between the architectural design practices, the changes in the architectural service models, and cultural aspects in the profession and the architects place in society.

looking at potential stakeholders, reveal points out a reverse relation between players who could afford to invest in this project and ones with the bigger interest. a long term plan could connect those players if a valid business model would be devsed.






